Skip to main content
Wiki
View All
Search
Shelves
Books
Log in
Info
Content
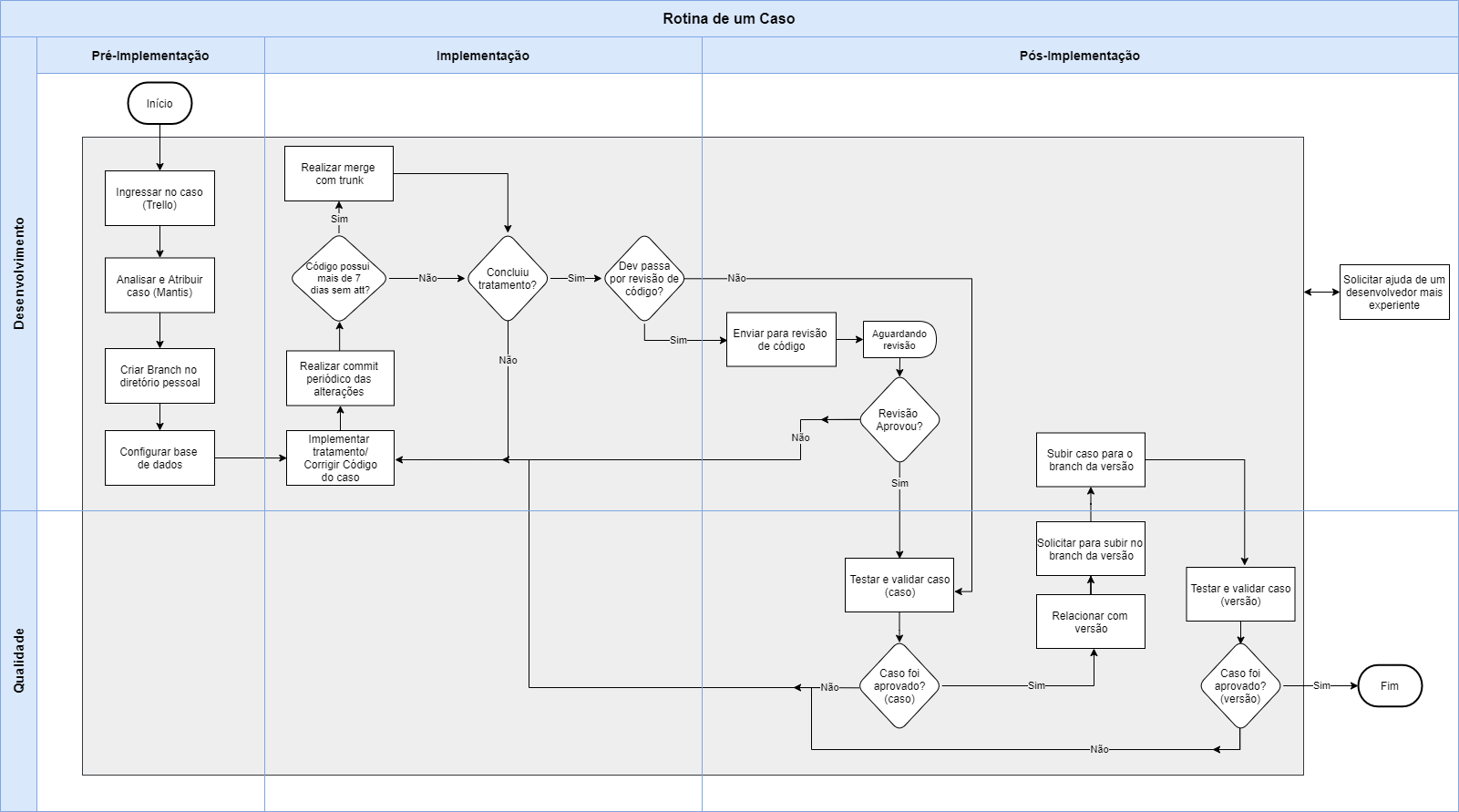
Fluxograma do processo
Page Revisions
Revision #879 Changes
Fluxograma do processo
Back to top